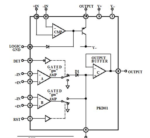
Product Summary
The PKD01FP is a monolithic peak detector.
Parametrics
PKD01FP absolute maximum ratings: (1)supply voltage: ±18V; (2)amplifier a or b differential input voltage: ±24V; (3)Lead temperature: 300℃; (4)storage temperaure range: -65 to 150℃.
Features
PKD01FP features: (1)monolithic design for reliability and low cost; (2)High slew rate; (3)low droop rate; (4)low zero-scale error; (5)digitally selected hold and reset modes.
Diagrams

| Image | Part No | Mfg | Description | ![]() |
Pricing (USD) |
Quantity | ||||||
|---|---|---|---|---|---|---|---|---|---|---|---|---|
![]() |
![]() PKD01FP |
![]() Analog Devices Inc |
![]() IC MONO PEAK DETECTOR R&H 14-DIP |
![]() Data Sheet |
![]()
|
|
||||||
![]() |
![]() PKD01FPZ |
![]() Analog Devices Inc |
![]() IC MONO PEAK DETECTOR R&H 14-DIP |
![]() Data Sheet |
![]() Negotiable |
|
||||||
(China (Mainland))









